
各会员单位:
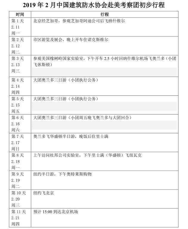
中国建筑防水协会组织参团参观访问美国防水企业、美国国家及地方实验室并参加 2019 年 的美国国际屋面博览会。参观考察包括橡树岭美国国家实验室、杜邦防水工程实验室、维罗朗技术中心、美国阿迪公司,考察美国屋面、墙面等围护系统防水、隔汽、节能技术以及防水卷材装备制造商。(最终访问机构以邀请方确认及最终日程为准)
出访日期初步确定为 2019 年月 2 月 11 日—2 月 21 日(正月初七至正月十七)共 11 天。
有计划参团的会员请详询协会秘书处。
咨询电话:崔 13582048784